校园动态
当前位置: 首页 > 校园在线 > 校园动态 > 正文
乘势策马行 安全伴成长——白鹤小学举行2025学年第一学期休业式
发布日期:2026-02-05    作者:白鹤小学

冬风奏响假期的序曲,校园里琅琅书声暂歇。2026年1月30日上午,青浦区白鹤小学举行2025学年第一学期休业式,为充实的学期生活画上圆满句号,也为同学们的寒假之旅拉开温馨序幕。全体师生通过广播会齐聚一堂,总结成长、表彰先进、筑牢安全防线,共赴一场有温度的学期收官之约。

总结·成长回眸

休业式上,党支部副书记江老师带领大家回顾了一学期以来“上善立德,实践育人”的丰硕成果:从行为规范养成中的“小鹤学规范”系列活动,到思政课堂上的国防教育;从秋季研学、农民丰收节的实践体验,到科技节、运动会上的活力绽放,每一项活动都见证着同学们的成长与蜕变。江老师勉励大家带着学期收获,在假期中劳逸结合、持续进步,以饱满姿态迎接新学期。

表彰·星光闪耀

随后,教导主任陆老师宣读了本学期一至五年级“鹤溪学业小达人”表彰名单。掌声响起,为每一位努力向上的同学喝彩。这份荣誉不仅属于今天,更将成为新学期继续奋进的动力。

安全·为寒假护航

安全是快乐假期的前提。德育副主任陆老师为同学们带来了详实的寒假安全指导,从居家消防、交通安全、防滑防溺水,到食品安全、网络安全、心理健康等多个方面,细致讲解了假期安全注意事项,提醒大家时刻绷紧安全之弦,远离危险行为。

实践·年味正浓

陆老师还向同学们介绍了青浦区“心之所向 阅动星光”2026年中小学生数字阅读活动,鼓励大家在书香中充实假期,参与创作分享与趣味挑战,争做“阅读小能人”。

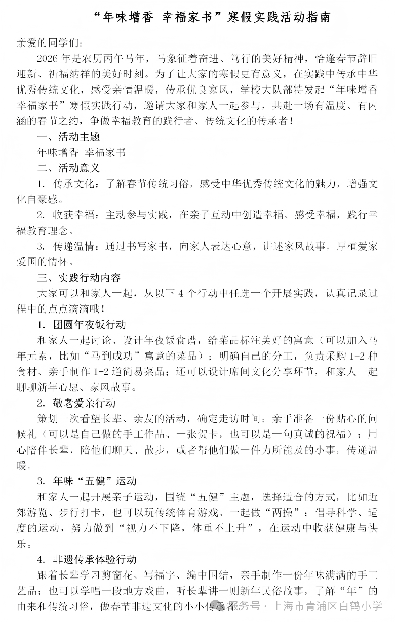
此外,学校大队部发起“年味增香 幸福家书”寒假实践活动,邀请同学们与家人共同参与团圆年夜饭、敬老爱亲、年味“五健”运动、非遗传承体验等行动,通过手写家书记录温情瞬间,在实践中传承传统文化、感受亲情温暖。

休业式在温馨与期待中落下帷幕。愿每一位鹤溪少年牢记安全、积极实践、劳逸结合,带着一学期的收获与成长,和家人共度一个平安、健康、有味的寒假。新学期,我们继续书写精彩!

相关信息